极目新闻记者 刘孝斌
10月14日,有导游在网络平台发布信息称,已经接到张家界天门山景区的通知,自2025年11月1日起,天门山景区门票将涨价10元。
张家界天门山
极目新闻记者注意到,这位导游在网上转发了一份《天门山景区关于门票价格政策及运营事项调整的通知》。该通知显示,根据相关文件规定,天门山景区自2025年11月1日起对门票价格政策进行调整。此通知上还有一张张家界天门山景区门票价格政策调整后的价格表,称门票为72元,交通费:天门山索道单程108元、天门洞快线索道单程76元、7级穿山扶梯单程42元、公路游览车单程33元。
极目新闻记者以游客身份给这位导游发私信,她回应称确实已经接到通知,自2025年11月1日起,天门山景区门票将涨价10元,目前的门票价格是62元。
极目新闻记者联系张家界一家旅行社的导游,该导游称确实有接到自2025年11月1日起天门山景区将涨价10元的通知,具体的价格以景区公布为准。
10月14日上午,极目新闻致电张家界天门山景区客服热线,工作人员称目前套票的价格为成年人278元,其他人群按照相关优惠政策执行。关于自2025年11月1日起天门山景区将涨价10元的信息,该工作人员称她没有接到通知。
天门山官微门票预订截图
在张家界天门山景区微信公众号上,记者也没有看见门票价格调整的通知。
极目新闻记者就此事致电张家界市文旅广体局办公室,工作人员称需要咨询具体科室。记者拨打相关科室电话,显示无法接通。
湖南省发改委文件截图
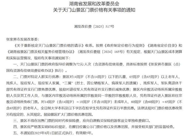
极目新闻记者搜索发现,2021年张家界市发改委发布的《张发改价费【2021】152号关于印发《张家界市政府管价景区目录(2021年)》的通知》中明确,天门山景区淡旺季的门票价格均为62元/人次。同时,极目新闻记者还注意到,今年8月27日,湖南日报新媒体曾经发布一篇题为《最新!湘潭这个5A级景区门票有调整》的报道,称8月25日,湖南省发展和改革委员会官网先后发布了关于滴水洞景区、炎帝陵景区、南岳大庙、天门山景区门票价格调整有关事项的通知。其中就有一份《湖南省发展和改革委员会关于天门山景区门票价格有关事项的通知》(湘发改价费〔2025〕517号),明确天门山景区门票的政府指导价调整为72元/人次(含资源有偿使用费,具体标准按照《张家界市景区(点)国有资源有偿使用费征收办法》执行),并且明确本通知自2025年8月1日起正式执行,有效期5年。
(来源:极目新闻)
更多精彩资讯请在应用市场下载“极目新闻”客户端,未经授权请勿转载,欢迎提供新闻线索,一经采纳即付报酬。24小时报料热线027-86777777。


还没有评论,来说两句吧...