南湖发布2025-11-12 16:02:08
。
秋意渐浓,冬韵初现
正是出游好时节
2025年嘉兴秋冬消费季火热开启‼️
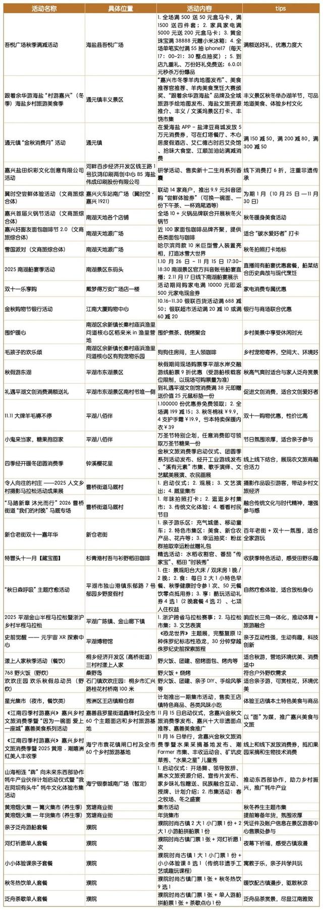
170多项精彩活动遍布全市
从非遗手作到田园采摘
从文艺演出到民俗节庆
从时尚购物到美食品鉴
承包你一整个秋冬的快乐
精选活动抢先看
亲子非遗与手作类
乡村文旅与采摘类
️
消费优惠与市集类
文化展演与赛事类
研学与成长类
景区与休闲类
温馨提示
部分活动需提前预约,请关注“文化有约”平台及相关公众号。
优惠活动名额有限,先到先得。
出行前请确认活动时间、地点,以免跑空。
参与户外活动请注意天气变化,适当着装。
各个活动的最终解释权由举办方所有,具体信息请提前与官方确认。
这个秋冬,不必远行
在嘉兴就能体验吃喝玩乐购的一站式乐趣
快约上家人朋友
一起解锁嘉兴秋冬新玩法✨
往期 · 推荐
来源|嘉兴文旅发布
美编|张琪
责编|李继升
审核|鲁赟
温馨提示:由于微信修改了推送规则,没有点“在看”,会慢慢收不到我们的推送哦。如果您关注我们的权威信息,请将“南湖发布”加为星标,每次阅读完后别忘记点下“赞”和“在看”哦。


还没有评论,来说两句吧...