内蒙古等级(诚信)旅行社名单
为进一步巩固内蒙古自治区文化和旅游领域诚信建设成效,健全完善以信用为基础的新型监管机制,保护各类文化和旅游市场主体及其从业人员和消费者合法权益,促进文化和旅游高质量发展。现将内蒙古自治区等级(诚信)旅行社名单公布如下,供广大游客查阅。
呼和浩特市等级(诚信)旅行社名单
(点击图片放大查看)
详情请登录官方网站查询:
http://wlgd.huhhot.gov.cn/zwgk/tzgg/202509/t20250902_1927981.html
包头市等级(诚信)旅行社名单
(点击图片放大查看)
详情请登录官方网站查询:
http://wlgd.baotou.gov.cn/ggwhcphfw/25130305.jhtml
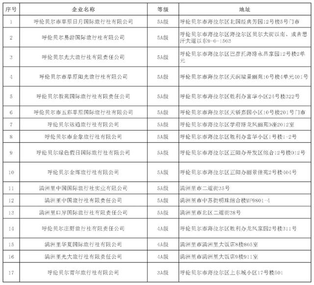
呼伦贝尔市等级(诚信)旅行社名单
(点击图片放大查看)
详情请登录官方网站查询:
https://wlgj.hlbe.gov.cn/News/show/1372604.html
兴安盟等级(诚信)旅行社名单
(点击图片放大查看)
详情请登录官方网站查询:
http://wlj.xam.gov.cn/mwlj/2025-09/03/article_2025090311354285696.html
通辽市等级(诚信)旅行社名单
(点击图片放大查看)
详情请登录官方网站查询:
https://wlj.tongliao.gov.cn/ztzl/ggfw/qyml/202509/t20250902_983359.html
赤峰市等级(诚信)旅行社名单
(点击图片放大查看)
详情请登录官方网站查询:
http://wlj.chifeng.gov.cn/zwxx/tzgg/202509/t20250903_2650199.html
锡林郭勒盟等级(诚信)旅行社名单
(点击图片放大查看)
详情请登录官方网站查询:
http://wtlygdj.xlgl.gov.cn/wtlygdj/bsfw/lyfw/lxs/index.html
乌兰察布市等级(诚信)旅行社名单
(点击图片放大查看)
详情请登录官方网站查询:
https://whlytyj.wulanchabu.gov.cn/tzgg/1873025.html
鄂尔多斯市等级(诚信)旅行社名单
(点击图片放大查看)
详情请登录官方网站查询:
http://wlj.ordos.gov.cn/zwgk_138770/gkgs_138777/202509/t20250902_3831503.html
巴彦淖尔市等级(诚信)旅行社名单
(点击图片放大查看)
详情请登录官方网站查询:
http://wlgdj.bynr.gov.cn/ztzl/ygcxxd/hbmdgb/202509/t20250902_711590.html
乌海市等级(诚信)旅行社名单
(点击图片放大查看)
详情请登录官方网站查询:
http://wtlygdj.wuhai.gov.cn/ltw1/817015/tzgg5/2333962/index.html
阿拉善盟等级(诚信)旅行社名单
(点击图片放大查看)
详情请登录官方网站查询:
http://wlgdj.als.gov.cn/art/2025/9/2/art_3529_307122.html
满洲里市等级(诚信)旅行社名单
(点击图片放大查看)
详情请登录官方网站查询:
https://www.manzhouli.gov.cn/News/show/1373418.html
来源:内蒙古文旅、奔腾融媒
编辑:许玉娇
校对:徐嫣璐
初审:杨雅康
审核:吕园
监审:王剑
终审:韦嘉


还没有评论,来说两句吧...