【来源:昆明发布】
每年入冬后
数万只红嘴鸥飞抵昆明
赴一场浪漫的冬日之约
这群“小精灵”与滇池相映成趣
吸引无数游客慕名前来
当前
昆明已进入最佳观鸥季
为保障观鸥季期间
海埂大坝片区交通顺畅与游客安全
提升市民游客的观鸥体验
今年观鸥季来临
昆明公安交管
根据观鸥人车流量聚集情况
将海埂大坝片区分为核心区
缓冲区和分流区
根据片区交通流量
适时启动“全面单行”
“分区管控、局部单行”等交通组织模式
↓↓↓
“常态化管理” 模式
在该片区交通运行平稳期间,启用常态化管理模式。如局部路段出现拥堵,及时动态安排警力对拥堵路段进行临时性干预管控,保障片区道路平稳运行。
“核心区全面单行” 模式
迎海路东向西单行;
观景路(迎海路至红塔西路)北向南单行;
红塔西路东向西单行;
观景路(迎海路至闸口路段)南向北单行;
西福路(观景路至广福路段)南向北单行;
观景路(红塔西路至湖滨西路段)北向南单行;
湖滨西路(观景路至高海公路段)东向西单行;
湖滨东路(滇池路至兴体路段)西向东单行;
片区内部及外围其他道路均保持双向通行。
“分区管控、局部单行”模式
观景路(迎海路至红塔西路)实施临时交通管控;
迎海路东向西单行;
红塔西路东向西单行;
观景路(迎海路至闸口路段)南向北单行;
西福路(观景路至广福路段)南向北单行;
观景路(红塔西路至湖滨西路段)北向南单行;
湖滨西路(观景路至高海公路段)东向西单行;
湖滨东路(滇池路至兴体路段)西向东单行;
片区内部及外围其他道路均保持双向通行。
“分区管控、局部单行”模式+“远端分流”
在“分区管控、局部单行”交通组织模式的基础上,提前通过外围分流区的高海高速辅道、滇池路河尾村收费站、西福路与广福路交叉口、环湖东路等节点,对进入该片区的车辆进行分流,引导车辆停放至外围停车场后,再通过免费公交专线将游客接驳至海埂大坝观鸥。
由于海埂大坝片区停车资源有限
建议前往观鸥的朋友
乘坐公共交通
错峰出游、绿色出行
温馨提示
观鸥时请勿追逐海鸥,文明观鸥;投喂鸥粮时,请选择专用鸥粮,避免过多投喂,尊重海鸥的自然习性;观赏完红嘴鸥之后记得洗手,保持个人卫生。
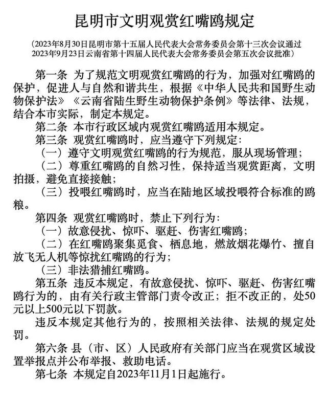
2023年11月1日正式实施的《昆明市文明观赏红嘴鸥规定》明确了不文明观鸥行为将会受到处罚——
来源:昆明交警 昆明文旅 昆明警方发布
编辑:陈燕
校对:王仪
审核:杨阳
终审:母昌买
声明:此文版权归原作者所有,若有来源错误或者侵犯您的合法权益,您可通过邮箱与我们取得联系,我们将及时进行处理。邮箱地址:jpbl@jp.jiupainews.com


还没有评论,来说两句吧...