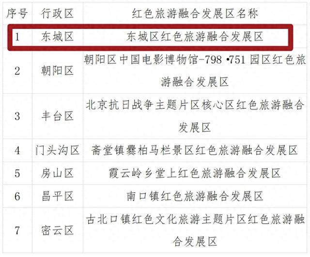
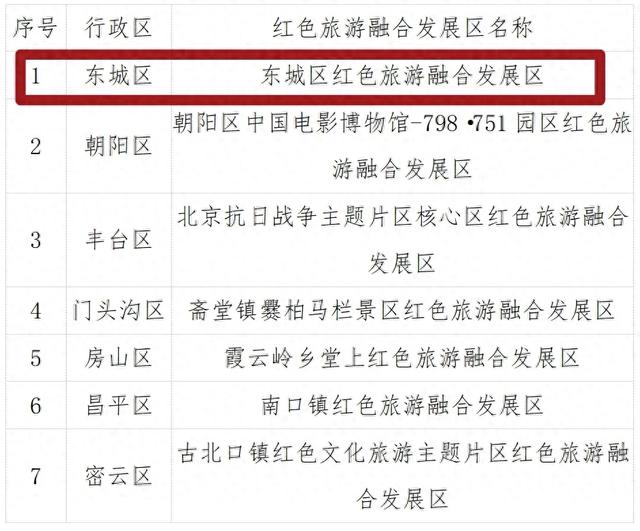
近日,北京市文化和旅游局正式公布2025年北京市红色旅游融合发展区及新增红色旅游景区(点)名单,红色资源集中、业态丰富、文旅融合度高的东城区红色旅游融合发展区成功入选,跻身全市首批7个红色旅游融合发展区行列,为首都红色文旅发展再添重要标杆。
北京市红色旅游融合发展区名单

东城区红色文化底蕴深厚,红色资源富集且集中度高。此次入选的红色旅游融合发展区,涵盖北大红楼、中法大学旧址、北大二院旧址、《新青年》编辑部旧址(陈独秀旧居)4处中国共产党早期北京革命活动旧址,这些点位见证了新文化运动的兴起、马克思主义在中国的早期传播及中国共产党的孕育过程,是承载红色记忆的重要载体。同时,区域内还囊括首都剧场、中国美术馆等新中国成立后红色文艺地标,以及隆福寺商圈、北京华侨大厦睿世酒店、三联韬奋书店等优质配套资源,形成了“红色核心+文艺地标+配套服务”的完善布局。




近年来,东城区始终将红色资源保护与活化利用放在重要位置,以新文化运动历史脉络为核心,坚持修缮保护与活化利用并重。在保护层面开展建筑本体修缮、历史风貌还原,守护好红色文化根脉。在活化利用层面,东城区不断创新传播方式,通过打造精品红色展览、开发沉浸式研学课程、设计特色文创产品等多元形式,让红色文物“活起来”。


为进一步释放红色资源价值,东城区积极推动红色点位集聚发展,整合博物馆、阅读空间、艺术空间等多元业态,构建起全方位、多层次的红色资源矩阵。各点位结合自身特色,推出丰富多样的红色文化活动:北大二院旧址(原北大数学系楼)打造数字化互动体验展区,通过VR技术让游客“穿越”回百年前的课堂,感受进步青年的救国热忱;中国美术馆精心策划《人民必胜——反法西斯战争胜利80周年展》,以艺术之力传递红色精神;首都剧场持续上演《三湾,那一夜》等红色题材剧目,用舞台艺术重现革命历程,让观众在沉浸式观演中汲取信仰力量;三联韬奋书店、涵芬楼等知名阅读空间专门开设红色文献专区,定期举办红色文化讲座、读书分享会,为市民和游客提供深度研读红色文化的优质平台。


在此基础上,东城区深度推动文旅业态融合,打造“历史溯源—艺术浸润—文献研读—场景体验”的全域化红色旅游生态,通过串联各红色点位,设计多条主题旅游线路,实现红色资源与餐饮、住宿、商业等业态的有机融合。
区文化和旅游局相关负责人表示,未来将持续加强资源整合,不断深化红色资源保护及挖掘,强化品牌宣传推广,推动文旅业态深度融合,进一步提升东城区红色旅游融合发展区的品牌影响力与市场吸引力。


还没有评论,来说两句吧...