在境外旅行时,租车自驾是一个自由度高且休闲的方案,尤其适合一些路途风景优美的地方。我曾在英国、冰岛和新西兰都选择了租车自驾,大大小小遇到过三次事故,可能也会想说一句「怎么老是你」):
1. 于冰岛的暴风雪天气在雪地陷车 :本来显示可以通行的路(也是回民宿唯一的路)突然封路,路上陷了很多车,政府派救援把路上的居民和游客都接到避难所。我们运气比较好的是没有陷得很深,冰岛救援队的大哥帮我们把车开出来了,我们就顺利开到避难所过夜啦;
2. 在苏格兰高地的天空岛爆胎 :在过桥的时候碰到桥边突出来的尖锐物导致爆胎,在高地等了 4 小时救援,第二天收到送来的轮胎发现是错误的(才知道原来有些车的前轮和后轮是不一样的),后来坐火车到另一个城市重新取车开。因为我们是在租车平台直接买的全险(划重点),所以没有垫付和赔款;
3. 在新西兰撞到围栏 :这次是最严重的事故,因为住在新西兰帮我们租车的朋友是在第三方平台买的所谓的「全险」,在出险时才知道有赔付上限而且需要垫付,最后是先付了 2.8 万人民币收到 1.3 万的赔付,赔偿了 1.5 万(文章里会写如何选择和购买保险来避免类似的情况)。
也是因为经历了新西兰的事故,才决定写这一篇文章,把我租车踩过的坑和觉得值得注意的经验分享给大家。这篇文章会按照租车前中后三个阶段来划分,分别梳理每个阶段需要注意的事情。因为内容比较多,如果你觉得篇幅太长的话,可以重点看「租车时」关于保险的部分。
▍ 租车前:决定要不要租车前,先查清楚这些事
在一个陌生国家决定是否租车,不仅仅是「想不想开车」这么简单,而是需要先弄清楚:目的地是否适合自驾出行(我的驾驶技术和经验能否胜任当地路况),以及自己持有的驾照能否在当地合法租车。
因此本节内容主要分享「 我们如何判断是否要租车出行 」,包含三点内容: 判断当地路况、驾照要求、预订人注意事项 。
先看当地路况:山路?城市?还是风雪和大雾?
不同国家不同季节的「道路」难度完全不一样。有的地方是平直的高速和规整的城市道路,有的地方则是:
-
盘山公路:连续急转弯、长下坡、临崖路肩很窄(例如:新西兰)
-
碎石乡间路:路面颠簸、飞石容易崩伤车漆和玻璃(例如:苏格兰高地)
-
风雪大雾:冬季或雨季能见度很低,甚至会封路(例如:冰岛)
如果自己本身开车的经验并不算多,平时又主要在城市路况行驶,那遇到山路+坏天气的组合时,自驾可能会增加一些情绪成本。像我在冰岛自驾遭遇冰面打滑、或是在新西兰被开罚单后,之后的行程开车时都会感受到自己的紧张程度有所增加,这时候是否有能轮换的驾驶人也非常重要。
因此我在决定是否租车前,会先了解以下信息:
查看线路 :在地图上看一下这次行程的大概线路,查看是否有大量急转弯、是否是全程很窄的单行道、是不是有大量路况一般的乡村小路。了解路况也便于我们选择相对应的车型,例如在山路多时选择离地间隙更高的车更不容易蹭到底盘等;
搜索交通规则,查看罚单和事故率 :搜索交通规则和国内是否会有差异,以及当地游客「被开罚单」和「发生交通事故」主要是哪些情况。这些信息可以通过当地自驾交规指南获得,也可以通过社交媒体(例如小红书)游客自驾帖来得知。
查看驾照要求:我能不能在当地「合法开」?
不同国家对驾照的要求不同,但通常是以下三种情况:
-
持本国驾照即可租车
-
需持本国驾照 + 英语翻译件(有些地区是任何翻译件都可以,但新西兰等地有特定的公证翻译要求)
-
只接受符合本国公约的 IDP 国际驾驶许可证:例如日本、韩国只接受加入 1949 公约的国际驾照,因为我国尚未加入,所以只持有本国驾照和翻译件无法在这些地区直接租车
想要知道更多地区的租车驾照要求,可以在租车公司官网进行查询。此外,租车公司的官网也支持在线免费制作驾照的英语翻译件,建议在出发前提前生成并打印出来。下图分别是 SIXT 官网提供的中国大陆驾照自驾租车驾照指南以及 Hertz 生成驾照翻译件的讯息。
容易被忽略的点:预订人 = 取车人 = 信用卡持卡人
最后,还有一个很容易被忽略的细节: 信用卡和驾驶人名字 。很多境外租车公司会要求预订人 = 驾驶人 = 信用卡持卡人,部分租车公司还要求驾驶人本人持实体卡在现场刷卡核验。
我自己在新西兰遇到过一次小插曲:预订车辆的朋友忘记携带实体信用卡因此无法取车,租车公司不接受非预订驾驶人的信用卡付款,最后解决方案是现场添加我为额外驾驶人,并用我的信用卡预授权押金,虽然增加了一些成本但还算解决了问题,但如果我也没带信用卡的话就不知如何是好啦。
▍ 租车时:在官网和第三方平台租车有什么差异?
在确定「可以合法开、也愿意开」之后,接下来就是去哪儿下单。我的经验是: 比价可以用第三方平台,但保险一定要在租车公司柜台补齐。
在租车公司的官网直订(如 Hertz / SIXT / Europcar),可以直观地看到它目前有的真实库存和车型,而且保险类型更多样,但是价格会比第三方平台贵一些。
第三方平台(如 Booking/Rentalcars)聚合了多家公司的信息,可以直观地进行比价,而且价格通常会比官网更优惠。但是,第三方平台的保险通常不是租车公司官方保险,而是平台自家的保险, 虽然也有「全险」但和租车公司柜台售卖的「全险」并不一样,更多是事后报销型的保险,出险需先垫付后理赔 (后文会详细说明)。
例如在下图中,同样的租期地点和车型,Europcar 是 3700元 ,Hertz 是 4400元,Booking 是 2700元,Economy Booking 则是 1400元,价格可以相差 50%以上。而在结账页面,Europcar 和 Hertz 都有相对详细的保险选择,Economy Booking 只有优享保障(后文会提及此项条款的坑,以及和租车官方全险的区别)。
▍ 租车时:保险怎么买?为什么我更建议「在柜台补齐」?
免赔额(Damage Excess):保险理赔的时候,由投保人自行承担,保险公司不负责赔偿的额度。例如租车公司的免赔额是 30000人民币,意味着低于 30000元的部分要自费承担。赔付上限:保险公司赔付的金额上限,超出上限的部分由投保人自行承担,例如 Economy Booking 的全险赔付上限是 1700欧元,意味着高于 1700欧元的部分要自行承担。
很多人第一次在第三方平台租车,最容易踩的坑就是:以为租车第三方平台写了「全险」,就等于「事故发生时不用掏钱」,甚至以为和柜台的全险是一致的,但现实却更为复杂。 哪怕都是全险,也有「免赔额」和「赔付上限」的区别,还有是否需要「自己垫付」的区别 。
在新西兰租车的时候,朋友在平台上定了「全险」而没有在门店加购全险。我们在事故之后联系平台,才发现第三方平台在帮助页面小字说明「全险的赔付上限是 1700欧元」,这就意味着我们超过 1700欧元的部分都需要自费,而且是先行垫付再理赔。
但如果是在门店加购全险,出了事故只需要将车归还门店,不需要报保险或者垫付修理费用,门店会自行处理,会省心省力很多。 所以在看到「全险」产品的时候,一定要仔细查看上限和下限分别是多少、怎么赔、要什么材料,对比选择综合最优的方案。
若在第三方平台买全险一定要找到免赔额和赔付上限的说明
️ 其他保险怎么选?
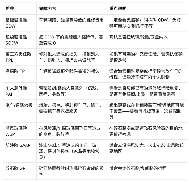
租车保险看起来名词很多,但我在选购时主要关心以下两点:第一是 有没有覆盖到当地常见的风险 ;第二是 如果不幸发生事故,我要赔多少? 关于第二点,在前面已经分享过「免赔额」和「赔付上限」等概念,在这一节主要想分享的是还有哪些保险可以选,其中有哪些是值得我们关注的。
以下图表列出的信息是 Hertz 租车时可以选择添加的险种,其中保障内容和重点说明部分使用了 ChatGPT 辅助写作:
有哪些情况可能不赔?
我经常在社交媒体刷到一些闻所未闻的租车经验贴,用高额的教训告诉我有哪些是租车时应该更注意的。在这里我也想简单分享一下我曾看过的「雷区」,可以留个心眼避免遇到同样问题:
-
开到合同禁止的路段(比如明确写了禁行的碎石路、越野路、封闭路段)
-
涉水路段驾驶导致发动机进水
-
加错油(在冰岛自驾的经验贴就看过有人汽油车加柴油)
-
违反当地法规的驾驶行为(酒驾/药驾/疲劳驾驶或严重超速等)
▍ 租车后:如何验车?
我目前租车还没有遇到过验车有纠纷的情况,但是有遇到过爆胎需要备胎时,才发现车上没有备胎和三角警示牌的情景。因此在后续租车时, 除了开车前全车拍视频取证之外,我还会重点检查是否有「备胎/补胎工具」「三角警示牌」等影响事故处理的工具 。
由于篇幅的原因,在这里便不展开细讲,仅提供一份来自「租租车」平台的验车步骤建议,供你参考:
-
检查车身外部、座椅、玻璃、轮胎是否有划痕、凹陷、损伤
-
检查所有车门、车窗、前后车盖是否可以正常开合
-
检查车内所有开关、提示灯、车灯、雨刷、喇叭是否正常
-
检查停车警示牌、应急工具是否齐全,是否有备胎
-
如发现玻璃、轮胎损坏或其他严重问题,请要求工作人员更换车辆
-
检查车辆内部装饰如空调、厨卫、床位等是否有破损;如果有破损,请即时向工作人员提出并要求其记录在车况表中(Vehicle Condition Report)
▍ 希望用不上:如果出险,应当如何报险和要求理赔?
通用的处理方式很简单:先保证安全,再固定证据,然后第一时间按合同联系「租车公司/救援/保险」确认理赔流程:
-
首先应将车停到安全位置 (开双闪、必要时摆警示);
-
详细记录现场证据 :车身四角远景(把环境和车牌拍进去)、损伤部位近景和远景、仪表盘信息(里程/油量/时间);如果 涉及第三方再补拍两车相对位置、路口/车道线/路牌等关键环境 ;
-
联系租车公司(电话通常在钥匙牌和合同上),问清楚: 要不要报警、车还能不能继续开、理赔所需材料和流程 。
不同情况处理会有些差异:轻微剐蹭且无第三方,通常就是拍照留证据并按门店要求登记;爆胎、陷车这类车辆故障,尽量不要自己找路边拖车或维修(除非租车公司明确同意),避免被认定为「非授权救援」;一旦涉及第三方或有人受伤,建议及时报警并交换对方信息。
另外需要留意有些租车公司的保险条款是 「只保第一次出险」,这就意味着如果出了一次事故,哪怕只是小的剐蹭,再有第二次事故是保险不理赔的 。所以不管是什么事故,哪怕很轻微也建议先联系保险公司问清楚,避免不必要的损失。
▍ 结语
虽然遇到过大大小小的意外,但自驾旅行仍然是我非常享受的探索方式,在异国公路握着方向盘,让导航把我向未知的风景一点点拉近——这是自驾旅行于我而言最迷人的地方。 因为它把旅程的节奏交还给了我。我可以随时选择想要「停下」的地方,可以用我的方式慢慢地欣赏旅途 。
我写这篇文章的初衷,并不是想把自驾描绘成一件危险和焦虑的事。相反,我依然喜欢租车带来的松弛感,那些曾不想面对的事故,也变成了我如今愿意分享的经验。最后,分享几张在新西兰拍摄的照片,祝愿大家的每一次自驾都顺顺利利~
2025 年 7 月于新西兰拍摄


还没有评论,来说两句吧...