【来源:盐城文旅】
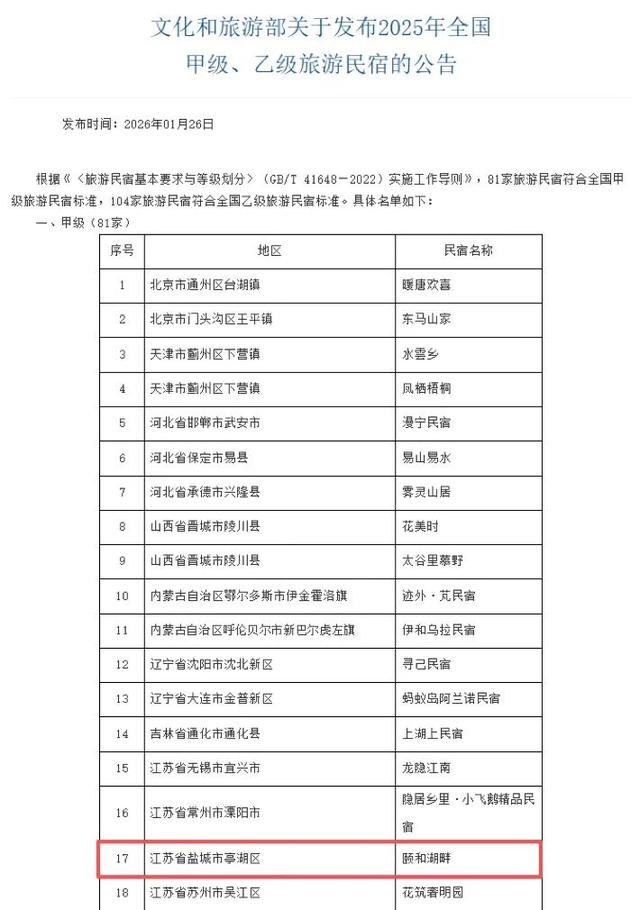
2026年1月26日,文化和旅游部公布了2025年全国甲级、乙级旅游民宿评定结果。经评定,全国共81家旅游民宿符合甲级标准。其中,燕舞集团旗下大洋湾颐和湖畔酒店成功获评全国甲级旅游民宿,也是盐城唯一一家入选该等级的民宿。
大洋湾颐和湖畔酒店隶属燕舞集团,坐落于大洋湾生态旅游景区核心区域,宅院为纪念清代著名戏曲家孔尚任而复建,分孔园、远香堂两个区域,秉承“湿地生态”“复兴文化”的理念,历时3年邀请国内著名设计师张光德先生精心打造。
不仅区位优越、交通方便,还靠着丰富的周边旅游资源和集聚的消费业态,成为众多游客的首选。
走进颐和湖畔,第一眼就被宅院的风貌吸引:青灰瓦片铺成的屋顶,雕花精致的门窗,还有保留完好的木构梁架,处处彰显建筑的独特韵味。
园林造景深谙孔尚任先生在盐期间创作的《桃花扇》中的媚香楼、赏心亭以及水阁舫意趣,一步一景皆循古典园林之章法。
大厅及客房设置微型文化展;廊间盐雕艺术品、东台发绣等错落摆放,展现盐城特色神韵;主厅之内,《盐城县志》所载古八景图以现代丝绢画工艺重焕光彩,铁柱潮声、平湖秋月、范堤烟雨等景致串联古今;与耳畔《桃花扇》经典曲韵相融,让盐阜文脉在一景一物间静静流淌,触目皆是历史回响,入怀尽是文化芬芳。
颐和湖畔秉持“一房一景一私汤”的理念,每间客房各呈风韵,或临湖观波,或倚园赏绿,温泉私汤氤氲间洗去旅途风尘,住店即开启一段都市微度假的放松之旅。
文化肌理深植于宿居每一处:盐雕房卡、勿扰牌;丹顶鹤元素的床品、茶器等让非遗文化融入起居日常。
//////
在颐和湖畔
看有故事的景
住有格调的房
短途度假或深度游皆能收获满满
来源:又见燕舞
盐阜大众报报业集团文旅融媒综合整理
编辑:王玉洁
审读:杨洋 朱国栋
二审:薛晶 于将
终审:铁春燕 周志明
声明:此文版权归原作者所有,若有来源错误或者侵犯您的合法权益,您可通过邮箱与我们取得联系,我们将及时进行处理。邮箱地址:jpbl@jp.jiupainews.com


还没有评论,来说两句吧...