殷商之源的地道年味 华商之都的热闹新春
120余场精彩活动轮番上演
快收下这份攻略
“马”上来商丘过大年!
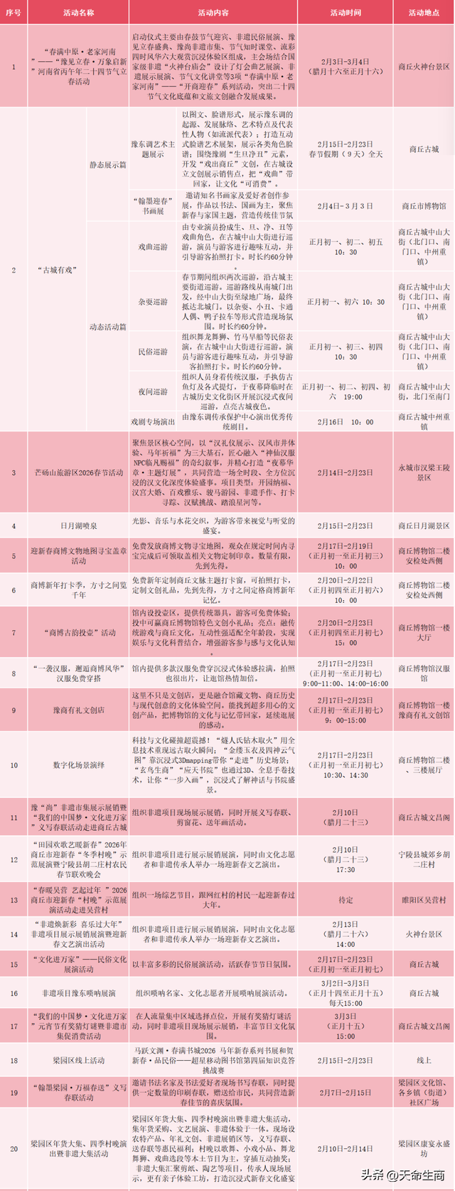
一、“春满中原·老家河南”——“豫见立春·万象启新”河南省丙午年二十四节气立春活动
活动时间:2月3日-3月4日(腊月十六至正月十六)
活动内容:启动仪式主要由春鼓节气迎宾、非遗民俗展演、豫见立春盛典、豫尚非遗市集、节气知时课堂、流彩四时风华六大观赏沉浸体验区组成,主会场结合国家级非遗“火神台庙会”设计了灯会曲艺展演、非遗展示展演、节气文化讲堂等3项“春满中原·老家河南”——“开商迎春”系列活动,突出二十四节气文化底蕴和文旅文创融合发展成果。
活动地点:商丘火神台景区
二、“古城有戏”
1、静态展示篇
①豫东调艺术主题展示
活动时间:2月15日—2月23日 春节假期(9天)全天。
活动内容:以图文、脸谱形式,展示豫东调的起源、发展脉络、艺术特点及代表性人物(如流派代表);打造互动式脸谱艺术展架,展示各类角色脸谱;围绕豫剧“生旦净丑”元素,开发“戏出商丘”文创,在古城设立文创展示销售点,把“戏曲”带回家,让文化“可消费”。活动地点:商丘古城
②“翰墨迎春”书画展
活动时间:2月4日-3月3日
活动内容:邀请知名书画家及爱好者创作参展,作品以书法、国画为主,聚焦新春与家国主题,营造传统佳节氛围。
活动地点:商丘市博物馆
2、动态活动篇
①戏曲巡游
活动时间:正月初一、初二、初五 10:30
活动内容:由专业演员扮成生、旦、净、丑等戏曲角色,在古城中山大街进行巡游,演员与游客进行趣味互动,并引导游客拍照打卡。时长约60分钟。
活动地点:中山大街(北门口、南门口、中州重镇)
②杂耍巡游
活动时间:正月初一、初六 10:30
活动内容:春节期间组织两次巡游,沿古城主要街道巡游:巡游路线从南城门出发,经中山大街至绿地广场,最终抵达北城门。以杂耍、小丑、卡通人偶、鸭子拉车等形式营造现场氛围。时长约60分钟。
活动地点:中山大街(北门口、南门口、中州重镇)
③民俗巡游
活动时间:正月初一、初三、初四 10:30
活动内容:组织舞龙舞狮、竹马旱船等民俗表演,在古城中山大街进行巡游。演员与游客进行趣味互动,并引导游客拍照打卡。时长约60分钟。
活动地点:中山大街(北门口、南门口、中州重镇)
④夜间巡游
活动时间:正月初一、初二、初四、初六 19:00
活动内容:组织人员身着传统汉服,手执仿古鱼灯及各式提灯,于夜幕降临时在古城历史文化街区开展沉浸式夜间巡游,点亮古城夜色。
巡游路线:中山大街,北门至南门
⑤戏剧专场演出
活动时间:2月16日 10:00
活动内容:由豫东调传承保护中心演出优秀传统剧目。
活动地点:中州重镇
三、景区重点活动
1、芒砀山旅游区2026春节活动
活动时间:2月14日-2月23日
活动内容:聚焦景区核心空间,以“汉礼仪展示、汉风市井体验、马年祈福”为三大基石,匠心融入“神仙汉服NPC临凡赐福”的奇幻叙事,并精心打造“夜幕华章·主题灯展”,共同营造一场全时段、全方位沉浸的汉文化深度体验盛事。项目类型:开园纳福、汉宫大婚、百戏雅乐、骏马游园、非遗手作、打卡寻踪、汉赋挑战、踏浪星河等。活动地点:永城市汉梁王陵景区
2、商丘日月湖喷泉
活动时间:2月15日-2月23日
活动内容:光影、音乐与水花交织,为游客带来视觉与听觉的盛宴。
活动地点:商丘日月湖景区
四、商丘博物馆系列活动
1、迎新春商博文物地图寻宝盖章活动
活动时间:2月17日-2月19日(正月初一至正月初三) 10:00
活动内容:免费发放商博文物寻宝地图,观众在规定时间内寻宝完成后可领取盖相关文物定制印章。数量有限,先到先得。
活动地点:商丘博物馆二楼安检西
2、商博新年打卡季,方寸之间览千年
活动时间:2月20日-2月22日(正月初四至正月初六) 10:00
活动内容:免费新年定制商丘文脉主题打卡窗,可拍照打卡,定制文创礼品,先到先得,方寸之间定格商博新年记忆。
活动地点:商丘博物馆二楼安检西
3、“商博古韵投壶”活动
活动时间:2月20日-2月23日(正月初四至正月初七) 15:00
活动内容:馆内设投壶区,提供传统器具,游客可免费体验;投中可赢商丘博物馆特色文创小礼品;亮点:融传统游戏与商丘文化,互动性强适配全年龄段,实现娱乐与文化科普结合,增强游客参与感与文化认知。
活动地点:商丘博物馆一楼大厅
4、“一袭汉服,邂逅商博风华”汉服免费穿搭
活动时间:2月17日-2月23日(正月初一至正月初七) 9:00-11:00、14:00-16:00
活动内容:馆内提供多款汉服免费穿沉浸式体验感拉满,拍照也很出片,让逛馆热情加倍。
活动地点:商丘博物馆汉服馆
5、豫商有礼文创店
活动时间:2月17日-2月23日(正月初一至正月初七) 9:00-15:00
活动内容:这里不只是文创店,更是融合馆藏文物、商丘历史与现代创意的文化体验空间。能找到超多用心的文创产品,把博物馆的文化与记忆带回家,延续逛展的感动。
活动地点:商丘博物馆一楼豫商有礼文创馆
6、数字化场景演绎
活动时间:2月17日-2月23日(正月初一至正月初七) 10:30、14:30
活动内容:科技与文化碰撞超震撼!“燧人氏钻木取火”用全息技术重现远古取火瞬间;“金缕玉衣及四神云气图”靠沉浸式3Dmapping带你“走进”历史场景;“玄鸟生商”“应天书院”也通过3D、全息手卷技术,让你“一步入画”,沉浸式了解神话与书院盛景。
活动地点:商丘博物馆二楼、三楼展厅
五、商丘市文化馆系列活动
1、豫“尚”非遗市集展示展销暨“我们的中国梦·文化进万家”义写春联活动走进商丘古城
活动时间:2月10日(腊月二十三)
活动内容:组织非遗项目现场展示展销,同时开展义写春联、剪窗花、送年画活动。
活动地点:商丘古城文昌阁
2、“田园欢歌艺暖新春”2026年商丘市迎新春“冬季村晚”示范展演暨宁陵县胡二庄村农民春节联欢晚会
活动时间:2月10日(腊月二十三)17:30
活动内容:组织非遗项目进行展示展销展演,同时由文化志愿者和非遗传承人举办一场迎新春文艺演出。
活动地点:宁陵县城郊乡胡二庄村
3、“春暖吴营 艺起过年 ”2026商丘市迎新春“村晚”示范展演活动走进吴营村
活动时间:待定
活动内容:组织一场综艺节目,跟网红村的村民一起迎新春过大年。
活动地点:睢阳区吴营村
4、“非遗焕新彩 喜乐过大年”非遗项目展示展销展演暨迎新春文艺演出活动
活动时间:2月13日(腊月二十六)14:00
活动内容:组织非遗项目进行展示展销展演,同时由文化志愿者和非遗传承人举办一场迎新春文艺演出。
活动地点:火神台景区
5、“文化进万家”——民俗文化展演活动
活动时间:2月17日-2月23日(正月初一至正月初七)
活动内容:以丰富多彩的民俗展演活动,活跃春节节日氛围。
活动地点:商丘古城
6、非遗项目豫东唢呐展演
活动时间:3月2日-3月3日(正月十四至正月十五)每天15:00
活动内容:组织唢呐名家、文化志愿者开展唢呐展演活动。
活动地点:商丘古城
7、“我们的中国梦·文化进万家”元宵节有奖猜灯谜暨非遗市集促消费活动
活动时间:3月3日(正月十五)15:00
活动内容:在人流量集中区域选择点位,开展有奖猜灯谜活动,同时非遗项目现场展示展销,丰富节日文化氛围。
活动地点:商丘古城文昌阁
还有更多精彩活动等您解锁,详细活动内容请见下表。
2026商丘市春节假期重点文旅活动汇总表
点击下图,可看大图
↓↓↓
*注:所有活动具体内容和时间以各组织单位实际安排为准
诚挚邀请各地游客
来商丘赏美景、品民俗、逛庙会、尝美食
一起欢乐过大年!
来源:商丘市文化广电和旅游局


还没有评论,来说两句吧...