月满冰城,人间团圆
今天是元宵节
哈尔滨已经张灯结彩
一场融合传统与现代的盛宴正在上演
无论是在百年老街感受非遗魅力
还是在璀璨灯会许下新年愿望
亦或是漫步商场邂逅浪漫音符
都能让你收获满满的幸福感
收好这份打卡攻略
带上家人朋友
一起在哈尔滨
把今天的元宵节过成最难忘的回忆!
No.1
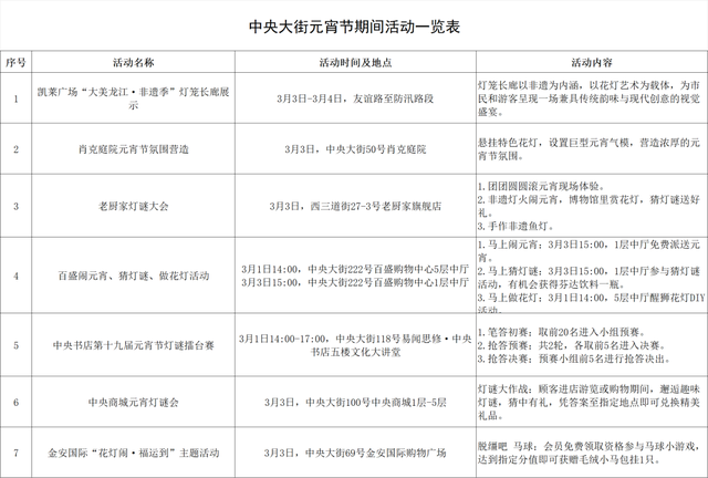
打卡点位:中央大街
中央大街张灯结彩、热闹非凡,一系列内容丰富、形式多样的特色活动轮番登场,传统韵味与现代创意在此交融生辉。
由黑龙江省文化和旅游厅非遗中心策划推出的“大美龙江·非遗季”灯笼长廊将在友谊路至防汛路段持续点亮。长廊设计巧妙融合非遗技艺与节庆元素,两侧及顶部花灯缤纷绚烂,灯影之间穿插展示着黑龙江多项特色非物质文化遗产,让游客在赏灯之余,也能近距离感受黑土地文化的深厚魅力。
今年春晚拍摄点位之一的肖克庭院,在元宵节期间将装扮得格外喜庆。院内将悬挂起各式特色花灯,一座巨型元宵气模坐落其中,营造出浓浓的节日氛围。另一处春晚取景地老厨家旗舰店也将热闹非凡,在这里不仅可以体验亲手“滚元宵”的乐趣,还能参与趣味猜灯谜赢好礼,更有手作非遗鱼灯活动,让参与者在指尖技艺中领略传统工艺的灵动与传承。
No.2
打卡点位:中华巴洛克历史文化街区
中华巴洛克历史文化街区点亮千盏红灯笼,年味直接拉满!一系列精彩的迎春活动今天正式开启,带你沉浸式感受百年商埠文化的独特气韵。
图源:哈尔滨城发投集团
玩法互动一:春晚高光名场面沉浸式打卡
街区复刻了春晚分会场的核心场景,打卡墙、专属纪念报纸带你重温晚会高光时刻。老式爆米花、敲鼓拍照KT板随手一拍都是出圈大片!南三道街牌楼的舞龙舞狮、东北大秧歌正热闹上演,市井年味十足。还有沙画、剪纸非遗互动体验,等你解锁专属纪念周边。
玩法互动二:福气巡游 一路解锁新年好运
商户代表+民俗表演方阵组成的巡游队伍已经高能出发!他们手持彩灯、福字,从“气贯中西”巴洛克地标起,沿靖宇街至南三道街行进,沿途和市民游客互动送福、合影接力,沉浸式接住一整年的好运气!
图源:哈尔滨城发投集团
玩法互动三:元宵福利逛吃玩乐全拉满
全街区三大点位灯谜墙已就位,猜谜赢福礼!街区联合商户正在免费派送暖心元宵,游客市民、环卫工人、城市守护者共享这份节日温暖。逛吃玩乐,这里一站搞定!
还有十二花神花灯群等你打卡,于正月十五元宵节正式点亮,不容错过!
图源:小红书@木兆
No.3
打卡点位:千灯会
一场集传统花灯、现代光影、国潮演艺于一体的光影夜游盛宴——千灯会,今天正在上演。活动以“光影与场景相融合、动态与静态平衡”为设计理念,规模空前。大型光影展览为核心,辅以天女散花、篝火晚会、国潮演艺等特色环节,勾勒出一幅传统与现代交融的美学画卷。今天,更有“非遗千灯映冰城,元宵灯谜闹新春”活动等你来体验!
玩法互动一:非遗演艺盛宴,点亮元宵夜
传统与现代融合的演艺节目正在轮番上演,NPC互动巡游、精彩演出、非遗绝技等多种活动,仿真篝火晚会在篝火舞台温暖开启。
玩法互动二:元宵灯谜大会,共话团圆情
在原有节目基础上,今天特别增设了元宵猜灯谜活动,答对有机会获得小礼物哦。
玩法互动三:沉浸式游园,感受冰城年味
千盏非遗花灯点亮园区,冰雕与彩灯交相辉映,打造“火树银花不夜城”的梦幻场景。
No.4
打卡点位:彩灯大世界
位于香坊区公滨路、香福路、恒德路、恒鑫路围合区域的彩灯大世界,是香坊区人民政府重点支持的文旅项目。今天,这场以“武侠奇幻夜·欢欢喜喜过大年”为主题的灯会,正在用3万平方米的璀璨灯火,为你带来一场视听盛宴。
玩法互动一:五大主题灯区,各得其乐
本届灯会匠心打造五大主题彩灯区域,由14组大小灯组组合而成。传统花灯区龙凤呈祥、国粹京剧灯组彰显文化底蕴;童梦时光区十二生肖、动物乐园是亲子遛娃好去处;现代花灯区时光隧道、生命树、许愿蛋糕浪漫氛围感拉满;欢喜过大年打卡区趣味网红场景随手拍出新年大片;爱在尔滨区月老贺岁、十里桃花、猜灯谜营造浪漫氛围,满足全年龄段需求。
玩法互动二:特色演出轮番上演
今天,节假日特色演出正在轮番上演。舞龙、非遗秧歌气势恢宏;欢欢喜喜过大年歌舞热闹开场;非遗打铁花、火壶等绝技惊艳夜空,视觉效果震撼。
玩法互动三:NPC互动,欢乐不断
财神NPC巡游、西游记主题巡游、抱抱熊、龙猫互动蹦迪正在进行,大人小孩同欢共乐。
No.5
打卡点位:西城红场
西城红场商场内布置得格外喜庆,精美灯笼高高挂起,光影交错间节日氛围感拉满。你可以参与到商场正在进行的猜灯谜活动中,赢取一份节日小惊喜,感受传统节日的趣味与智慧。
No.6
打卡点位:学府凯德
学府凯德商场内优雅的钢琴演奏正在悠扬奏响,动人的旋律萦绕在空气中,为热闹的节日增添了一份浪漫与温情。无论是与爱人携手漫步,还是独自享受这份宁静,都能在音符流淌中感受节日的温柔与美好。
今天元宵节,带上家人
来哈尔滨,在光影交错中许下心愿
在欢声笑语里共度团圆时光
我们在哈尔滨,和你一起闹元宵!


还没有评论,来说两句吧...